-
游戏标签
- 换换回收
换换回收app是一款专业的数码产品回收软件,覆盖手机、相机、电脑等各类电子产品,智能评估快速下单,轻松拿到回收款,纯线上操作,服务周到,便捷高效,省力省心,每一个产品都是会高价回收的,还能享受大额礼包,为二手手机交易提供安全可靠的环境,是手机爱好者置换、选购的实用之选。
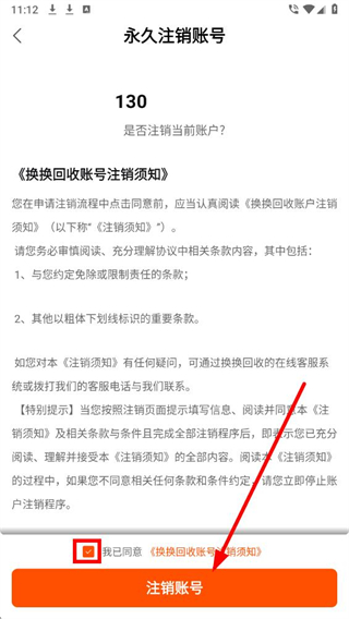
换换回收怎么注销账号
1、在换换回收app首页,点击底部导航栏我的选项,进入个人页面。
2、在个人页面中,点击右上角的设置图标,进入个人设置界面。
3、在个人设置界面,找到账户与安全选项并点击,进入账号与安全管理页面。
4、在账号与安全页面,选择永久注销账号选项,进入注销确认页面。
5、在页面勾选我已同意协议后,点击注销账号即可完成注销操作。
官方介绍
换换回收——手机回收,就选换换
换换回收,是专业的二手电子数码产品交易平台,涵盖手机、平板电脑、笔记本、单反相机、智能数码等回收业务。拥有线上自营PC端商城和APP,以及线下合作门店,为用户提供绿色环保便捷的二手电子数码产品回收服务。
换换回收app特点
【服务态度】:换换回收团队将以美丽的价格、亲切的态度、专业的技术、保障的手段对待每一位用户。
【服务流程】:选择机型-在线评估-获得报价-提交订单-达成合作-回收成功-闪电付款
【产品特点】:在线评估、旧机高价、顺丰邮寄、专业检测、保障隐私、高价回收、闪电付款。
【团队目标】:秉承绿色环保的经营理念,有效循环利用资源,减少电子产品对环境的污染。
【团队宗旨】:以环保、高价为回收准则,为用户提供更为安全可靠的废旧手机处理渠道。
【服务理念】:智能评估、高价回收、隐私无忧、安全保障、便捷操作、绿色
小编点评
它是专业的二手电子数码产品交易平台,涵盖手机、平板电脑、笔记本、单反相机、智能数码等回收业务。拥有线上自营PC端商城和APP,以及线下合作门店,为用户提供绿色环保便捷的二手电子数码产品回收服务。
更新日志
v6.2.8更新内容
1.修复已知bug
2.页面UI优化
3.我们对产品进行了周期性的更新,优化了应用的体验和性能
v6.2.6更新内容
1.修复已知问题
2.提升用户体验
v6.1.6更新内容
1.修复已知问题
2.提升用户体验
v4.9.6更新内容
1.“新人大礼包”活动已经上线,价值888大礼包等你来拿。
2.“AI视频”回收功能闪亮登场,快来体验下单吧。
v4.5.2更新内容
1.修正已知缺陷
2.优化加价算法
-
- 三国战纪风云再起整合版 下载
- 三国街机|34 MB
- 9.1分
-
-
-
- 三国战纪:群英传(模拟器+ROM补丁) 下载
- 三国单机|3.21 MB
- 4分
-
- 三国战纪乱世天炽(风云修改版) 下载
- 三国街机|38.5 MB
- 7.3分
-
- 【西游释厄传:群妖乱舞】整合版 下载
- 格斗街机|24.6 MB
- 5分
休闲手游排行榜
进入专区休闲类游戏一般上手都非常简单,玩起来不需要肝也不需要氪,能够很好的放松或治愈玩家的心情。以下是手机休闲游戏专题,如果你也想要轻松娱乐就不要错过本期的好玩的休闲手游推荐哦,感兴趣的快来点击下载吧!
三国战纪洪波覆灭
进入专区三国战纪洪波覆亡金手指版是三国战纪系列中一个不错的改版游戏,该游戏增加了白诸葛亮,该角色可以使用游戏中任何角色的招式,并且游戏中还能使用金手指,感兴趣的小伙伴赶快点击下载吧!
单机三国志合集
进入专区单机三国志是一款日本光荣公司开发的策略单机游戏系列作品,该游戏的精华是对三国历史细致的考据,和传神的人物肖像,将三国时代庞大的政治军事构架完美的融入SLG游戏模式中。感兴趣的小伙伴赶快点击下载吧!
三国战纪1代hack合集
进入专区三国战纪是台湾IGS公司开发的一款三国题材街机游戏,该游戏在上世纪备受街机玩家的喜爱,在之后的很长一段时间里,有玩家陆陆续续将三国战纪初代作品进行修改,做出了很多一系列好玩的衍生作品,下面波波小编为大家带来了三国战纪1代hack合集,感兴趣的小伙伴赶快点击下载吧!
-
03.13
龙岛异兽起源上线时间 龙岛异兽起源什么时候可以玩
-
03.13
龙岛异兽起源 龙岛异兽起源游戏开发商与制作团队揭秘
-
03.13
羽毛球对决好玩吗 羽毛球对决全玩法详解与技巧指南
-
03.13
逆战未来冥河之矛(Boss流)插件搭配推荐
-
03.13
字走山海变身系统玩法解析
-
03.13
字走山海斗神战场玩法解析
-
-
下载
- 三国战纪风云再起整合版
- 三国街机| 34 MB
- 你将控制自己喜爱的角色一路过关斩将,并通过所有关卡
-
-
-
-
下载
- 三国战纪:群英传(模拟器+ROM补丁)
- 三国单机| 3.21 MB
- 加了曹操和王平两个主角,原有的主角招数性能都进行了很大的调整。
-
-
下载
- 三国战纪乱世天炽(风云修改版)
- 三国街机| 38.5 MB
- 此版释放了吕布、夏侯渊,加入了KOF中的人物
-
-
下载
- 【西游释厄传:群妖乱舞】整合版
- 格斗街机| 24.6 MB
- 一款以动作冒险为主题的街机游戏