网易首款3DMMO游戏升级为《天下-万象》支持三端互通
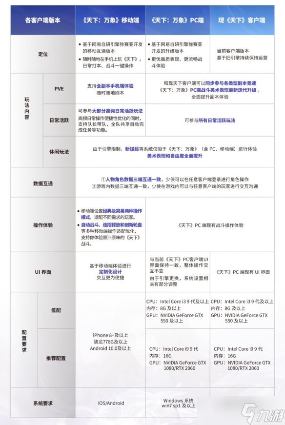
网易游戏于10月24日宣布,旗下首款3DMMO游戏《天下》将全面升级为《天下:万象》,除了现有的《天下》客户端,还将新增《天下:万象》移动端、《天下:万象》PC 端,并且在这三个客户端中实现完全的数据继承、互通。

《天下》是由天夏公司于 2000 年推出的 3D 玄幻题材网络游戏,后由网易运营并于 2008 年、2012 年分别推出《天下贰》《天下 3》版本。

根据网易游戏官方介绍,万象版的移动端、PC 端可提供如今在现行客户端中体验到的内容。相比于当下的客户端,万象移动端更便捷;万象 PC 端则在提供完备的服务以外,在画质、战斗体验等多个方面能提供更优质的体验。

《天下:万象》搭载了新的网易自研引擎 MESSIAH,宣称能够实现“千人同屏不卡顿”。

此外,《天下贰・经典版》众筹份数已经突破 17 万,后续将以独立 PC 端上线。


-
04.29
蓝色星原旅谣帕米族角色说明介绍
-
04.29
明日方舟七周年庆典活动前瞻汇总
-
04.29
百战天虫P5E闯关攻略 百战天虫P5E关卡通关技巧与全阶段打法详解
-
04.29
梦想与征程骑士职业玩法指南 梦想与征程骑士强度分析与进阶技巧
-
04.29
时空猎人觉醒职业推荐 时空猎人觉醒全职业觉醒技能与强度分析
-
04.29
哪里查看2025QQ音乐年度报告
推荐专题
热门阅读
-
- 天下万象公测时间及全平台下载渠道汇总
- 12.18
-
-
-
下载
- 《神剑伏魔录》(神剑风云)游戏音乐合集
- 其他游戏|7.73 MB
- 一款非常好玩的武侠闯关游戏
-
-
下载
- 《行尸走肉第一章》免安装中文汉化硬盘版下载
- 单机|436 MB
- 一款以动作冒险为主题的游戏
-
-
下载
- 《街头霸王X铁拳》免安装中文汉化硬盘版下载
- 单机|111MB
- 一款非常好玩的格斗游戏
-
-
下载
- 《生化危机:浣熊市行动》免安装中文硬盘版下载
- 单机|6310 MB
- 一款以动作射击为主题的游戏
-
-
下载
- 《暗黑破坏神3》免安装繁体中文正式版下载
- 单机|7630 MB
- 一款以角色扮演为主题的游戏
-
-
下载
- 《马克思佩恩3》免安装硬盘版下载
- 单机|27033 MB
- 一款以第三人称射击为主题的游戏