模拟江湖流萤灯会事件表分享
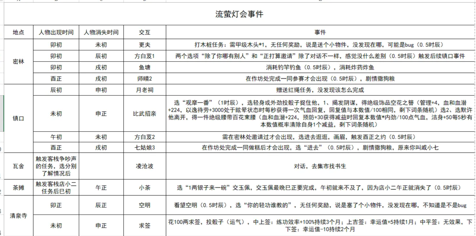
模拟江湖游戏里流萤灯会是赤岸镇核心限时事件,通过完成事件可以获取属性经验、银两等,是方白芨、虞弱水、七姑娘、师晴等角色专属剧情的触发点,以下是流萤灯会事件的汇总分享。

模拟江湖流萤灯会事件图表讲解
这里只展示白芨,虞弱水,七姑娘和师晴剧情



-
03.14
模拟江湖流萤灯会事件表分享
-
03.14
模拟江湖胸口碎大石及白芨招募攻略
-
03.09
模拟江湖无脸班风云远行地图走法详情图
-
03.07
模拟江湖赚钱技巧攻略
-
02.09
模拟江湖撰文事件完成攻略
-
02.18
模拟江湖狼人打法攻略 你了解了吗
推荐专题
热门阅读
-
- 洛克王国世界风起队怎么组合 风起队组合分享
- 03.14
-
- 大奉打更人最强角色是哪个 大奉打更人最强角色介绍
- 03.14
-
- 模拟江湖胸口碎大石及白芨招募攻略
- 03.14
-
- 模拟江湖流萤灯会事件表分享
- 03.14
-
-
- 逆战未来兽神(Boss流)插件推荐
- 03.14
-
-
下载
- 《神剑伏魔录》(神剑风云)游戏音乐合集
- 其他游戏|7.73 MB
- 一款非常好玩的武侠闯关游戏
-
-
下载
- 《行尸走肉第一章》免安装中文汉化硬盘版下载
- 单机|436 MB
- 一款以动作冒险为主题的游戏
-
-
下载
- 《街头霸王X铁拳》免安装中文汉化硬盘版下载
- 单机|111MB
- 一款非常好玩的格斗游戏
-
-
下载
- 《生化危机:浣熊市行动》免安装中文硬盘版下载
- 单机|6310 MB
- 一款以动作射击为主题的游戏
-
-
下载
- 《暗黑破坏神3》免安装繁体中文正式版下载
- 单机|7630 MB
- 一款以角色扮演为主题的游戏
-
-
下载
- 《马克思佩恩3》免安装硬盘版下载
- 单机|27033 MB
- 一款以第三人称射击为主题的游戏