明日方舟终末地洁尔佩塔全面养成指南
在明日方舟终末地中,有着丰富的干员能够培养和使用,其中干员洁尔佩塔作为辅助与输出一体机,极为适合碎冰队和控制/聚怪阵容使用。她的能力可以显著提升团体效率。今天将为大家带来明日方舟终末地洁尔佩塔全面养成指南,供有需要的玩家进行参考。
明日方舟终末地洁尔佩塔全面养成指南
抽取建议
定位:自然系辅助,兼具控制与聚怪能力,物理击飞效果优秀,适合碎冰队
推荐理由:集合辅助和输出于一体的副C角色,强烈建议抽取一名备用
配队
技能加点推荐
优先顺序:战技 > 连携技 > 终结技
天赋加点:优先意识与智识,提高战技及连携技效果
技能解析:
信使的歌声:提升队伍近卫/术士/辅助干员7%的终结技充能效率
迟来的回信:强化战技和连携技,战技最后一击命中≥2敌人时,恢复108 + 0.8/0.9智识
注:战技与连携技触发频繁,是洁尔佩塔核心输出方式,终结技虽重要,但作用次之,主要提供法术脆弱效果。
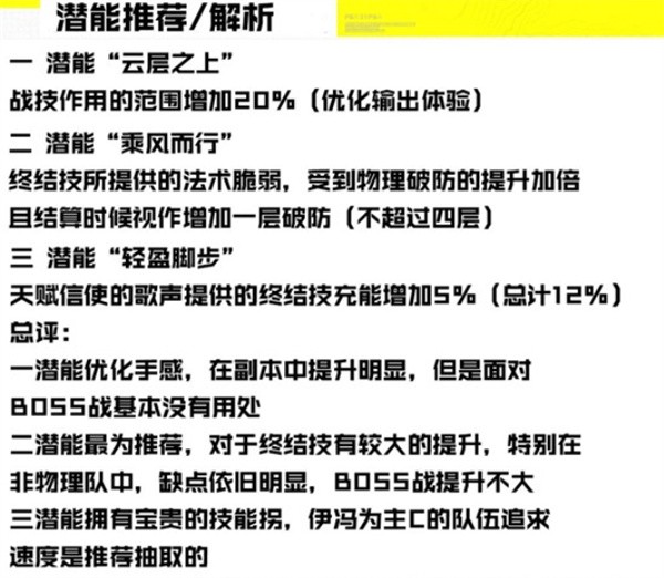
潜能推荐
1、云层之上
战技范围增加20%,提升操作体验
2、乘风而行
终结技提供的法术脆弱效果提升倍数
受物理破防加成,结算时额外增加破防效果(上限四层)
3、轻盈脚步
天赋“信使的歌声”提供的终结技充能增加5%,总计提升至12%
潜能解析:
潜能1:优化技能手感,副本中效果明显,但对BOSS战影响不大
潜能2:提升终结技法术脆弱,特别适合非物理队伍,是核心培养潜能
潜能3:增加终结技充能效率,对以伊冯为主C的队伍提升明显
-
03.15
明日方舟终末地角色满级所需时长是多久
-
03.06
明日方舟终末地斐迪亚萤石好用吗
-
03.04
明日方舟终末地四号谷地基建布局 四号谷地基建布局分享
-
03.04
明日方舟终末地洛茜技能是什么 明日方舟终末地洛茜技能介绍
-
03.04
明日方舟终末地干员技能配队解析 汤汤怎么配队
-
03.04
明日方舟终末地1.1版本前瞻内容汇总
推荐专题
热门阅读
-
- 神界原罪2弓箭手和森林之子区别
- 12.27
-
- 神界原罪2仙尘有什么用
- 12.27
-
- 暗黑破坏神4世界等级3解锁条件
- 12.27
-
- 物华弥新联动限定器者赤壁赋页技能介绍
- 12.27
-
- 明日方舟终末地洁尔佩塔全面养成指南
- 12.27
-
- 绯月絮语公测福利一览
- 12.27
-
-
下载
- 《神剑伏魔录》(神剑风云)游戏音乐合集
- 其他游戏|7.73 MB
- 一款非常好玩的武侠闯关游戏
-
-
下载
- 《行尸走肉第一章》免安装中文汉化硬盘版下载
- 单机|436 MB
- 一款以动作冒险为主题的游戏
-
-
下载
- 《街头霸王X铁拳》免安装中文汉化硬盘版下载
- 单机|111MB
- 一款非常好玩的格斗游戏
-
-
下载
- 《生化危机:浣熊市行动》免安装中文硬盘版下载
- 单机|6310 MB
- 一款以动作射击为主题的游戏
-
-
下载
- 《暗黑破坏神3》免安装繁体中文正式版下载
- 单机|7630 MB
- 一款以角色扮演为主题的游戏
-
-
下载
- 《马克思佩恩3》免安装硬盘版下载
- 单机|27033 MB
- 一款以第三人称射击为主题的游戏